搜索
首页
公司概况
返回
公司简介
相关资质
技术负责人
过程控制负责人
注册安全工程师
安全评价师
主要专业设备设施
业务范围
安评项目信息
返回
烟花爆竹项目
民爆项目
消防项目
冶金工贸项目
危化项目
治安防范检测
收费标准
事故快报
资讯中心
返回
公司新闻
行业新闻
安全评价
人才招聘
联系我们
返回
在线留言
首页
公司概况
返回
公司简介
相关资质
技术负责人
过程控制负责人
注册安全工程师
安全评价师
主要专业设备设施
业务范围
安评项目信息
返回
烟花爆竹项目
民爆项目
消防项目
冶金工贸项目
危化项目
治安防范检测
收费标准
事故快报
资讯中心
返回
公司新闻
行业新闻
安全评价
人才招聘
联系我们
返回
在线留言
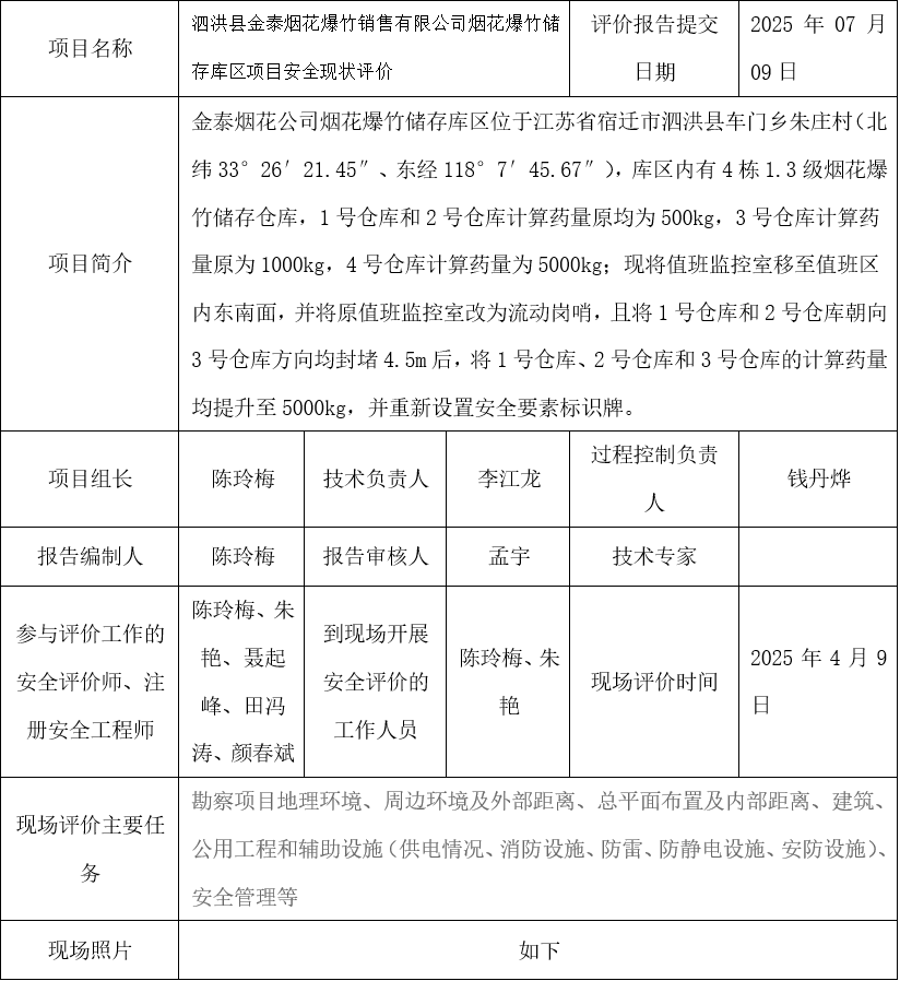
泗洪县金泰烟花爆竹销售有限公司烟花爆竹储存库区项目安全现状评价
栏目:烟花爆竹项目
发布时间:2025-07-09
上一篇:
河南宏新泰实业有限公司仓储项目(一期)安全验收评价
下一篇:
泗阳县新风烟花爆竹销售有限公司烟花爆竹储存库区项目安全现状评价
返回