搜索
首页
公司概况
返回
公司简介
相关资质
技术负责人
过程控制负责人
注册安全工程师
安全评价师
主要专业设备设施
业务范围
安评项目信息
返回
烟花爆竹项目
民爆项目
消防项目
冶金工贸项目
危化项目
治安防范检测
收费标准
事故快报
资讯中心
返回
公司新闻
行业新闻
安全评价
人才招聘
联系我们
返回
在线留言
首页
公司概况
返回
公司简介
相关资质
技术负责人
过程控制负责人
注册安全工程师
安全评价师
主要专业设备设施
业务范围
安评项目信息
返回
烟花爆竹项目
民爆项目
消防项目
冶金工贸项目
危化项目
治安防范检测
收费标准
事故快报
资讯中心
返回
公司新闻
行业新闻
安全评价
人才招聘
联系我们
返回
在线留言
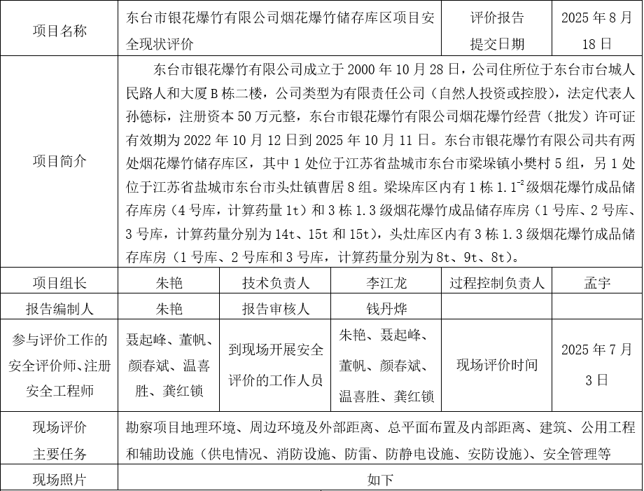
东台市银花爆竹有限公司烟花爆竹储存库区项目安全现状评价
栏目:烟花爆竹项目
发布时间:2025-08-18
上一篇:
昆玉市时盛烟花爆竹有限公司新建烟花爆竹仓库项目安全预评价
下一篇:
孟连远晟商贸有限责任公司烟花爆竹储存库区项目安全现状评价
返回